Analog Devices Inc. ADBT1001 4-Ch AFE Digital Controllers

Analog Devices Inc. ADBT1001 4-Ch AFE Digital Controllers are flexible, feature-rich digital controllers that target high volume battery testing and formation manufacturing and precision battery test instrumentation applications. The Controllers are optimized for a minimal component count, maximum flexibility, and minimum design time.

The ADI ADBT1001 AFE Digital Controllers feature differential remote voltage sense, current sense, pulse-width modulation (PWM) generation, frequency synchronization, overvoltage protection (OVP), and current sharing. Programmable protection features include overcurrent protection (OCP), OVP limiting, and external overtemperature protection (OTP).

The serial peripheral interface (SPI) programs the parameters, providing extensive programming of the integrated loop filter, PWM signal timing, and soft-start timing. The SPI supports access to many monitoring and system test functions. The built-in checksum and programmable protection circuits improve reliability. A comprehensive graphical user interface (GUI) is included for a simple system and channel configuration and programming of the safety features.

The ADBT1001 4-Ch AFE Digital Controllers are available in a 100-lead LQFP_EP package.

Features

  • Precise measurement of the voltage and current
  • 4 PWM control channels up to 16 bits (effective) resolution
    • Selectable synchronous and asynchronous rectifier operation
    • Programmable dead time compensation
    • Programmable switching frequency from 62.5kHz to 500kHz in powers of 2 steps
  • Multiphase operation
    • Interchip digital current sharing
    • Interchip frequency synchronization
  • Digital control loop
    • Programmable PID loop filters
    • Fast dc bus voltage feedforward
  • Integrated spectrum analysis per channel
    • Measure load impedance
  • SPI port control and status interface
    • Host interrupt on programmable status changes
  • CC, CV, CP, and CR operating modes
    • 15-bit setpoint resolution
    • Input and output inrush current protection
  • External NTC thermistor temperature sensing
    • Internal die temperature measurement
  • User calibration of input voltages and currents
  • 0°C to +85°C operation

Applications

  • Battery formation and testing
  • High efficiency battery test systems with recycle capability
  • Battery conditioning (charging and discharging) systems

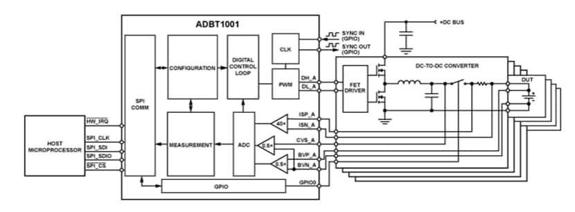
Typical Application

Application Circuit Diagram - Analog Devices Inc. ADBT1001 4-Ch AFE Digital Controllers
Published: 2021-06-29 | Updated: 2022-03-11