Analog Devices / Maxim Integrated MAX17617 Power Limiters

Analog Devices / Maxim Integrated MAX17617 Power Limiters provide programmable protection boundaries for systems against input voltage faults and output overcurrent faults. These power limiters protect against input-voltage faults up to 80V without reverse current protection and 75V with reverse current protection. This is achieved using the internal N-type Field Effect Transistor (nFET) featuring low ON-resistance of 20mΩ (typical). The MAX17617 power limiters feature a programmable Undervoltage-Lockout (UVLO) threshold by using external voltage dividers. These power limiters also feature a programmable Overvoltage-Lockout (OVLO) threshold and input-voltage reverse-polarity protection with an external nFET.

The MAX17617 power limiters offer 200% short-term overload capability and programmable current limit fault response. These power limiters feature open-drain fault indicator (FLAG), power good output (PGOOD), programmable output under voltage sense (OUTUV), and junction temperature monitoring (TJ). Typical applications include input voltage and output overcurrent protections, loss of ground protection, and surge protection.

Features

  • Robust protection reduces system downtime:
    • 3V to 80V wide input supply range (without reverse current protection)
    • 3V to 75V wide input supply range (with reverse current protection)
    • ±3% accurate programmable current limit between 3A to 7A across full temperature range
    • ±4% accurate programmable current limit between 2A to 3A across full temperature range
    • ±7% accurate programmable current limit between 0.7A to 2A across full temperature range
    • ±6% accurate power limit at 100W, 24V for Class 2 applications
    • Input-voltage reverse-polarity protection (with external nFET)
    • Dual stage reverse current protection (with External nFET) with fast 100ns response time
    • Low RON internal nFET of 20mΩ (typical)
    • Output-voltage reverse-polarity tolerant
    • Loss of ground protection
    • 200% short-term overload capability
  • Flexible design to maximize reuse and minimize requalification:
    • Adjustable UVLO and OVLO/OVFB thresholds
    • ±2% accurate bandwidth current monitoring read-out, IMON (3A to 7A, up to 85°C)
    • Programmable startup inrush current limit
    • Continuous, autoretry, and latch-off modes programmable current limit fault response
    • Logic level enable input (EN)
    • Protected external N-type Field Effect Transistor (nFET) gate drive
    • Open drain fault indicator (FLAG)
    • Power good output (PGOOD)
    • Programmable output under voltage sense (OUTUV)
    • Junction temperature monitoring (TJ)
    • Thermal foldback current limit
  • Reduced solution footprint:
    • 4.5mm x 5.75mm, 23-Pin FCQFN package
    • Integrated nFET for common-use protection requirements

Applications

  • Input voltage and output overcurrent protections
  • Loss of ground protection
  • Surge protection

Block Diagram

Block Diagram - Analog Devices / Maxim Integrated MAX17617 Power Limiters

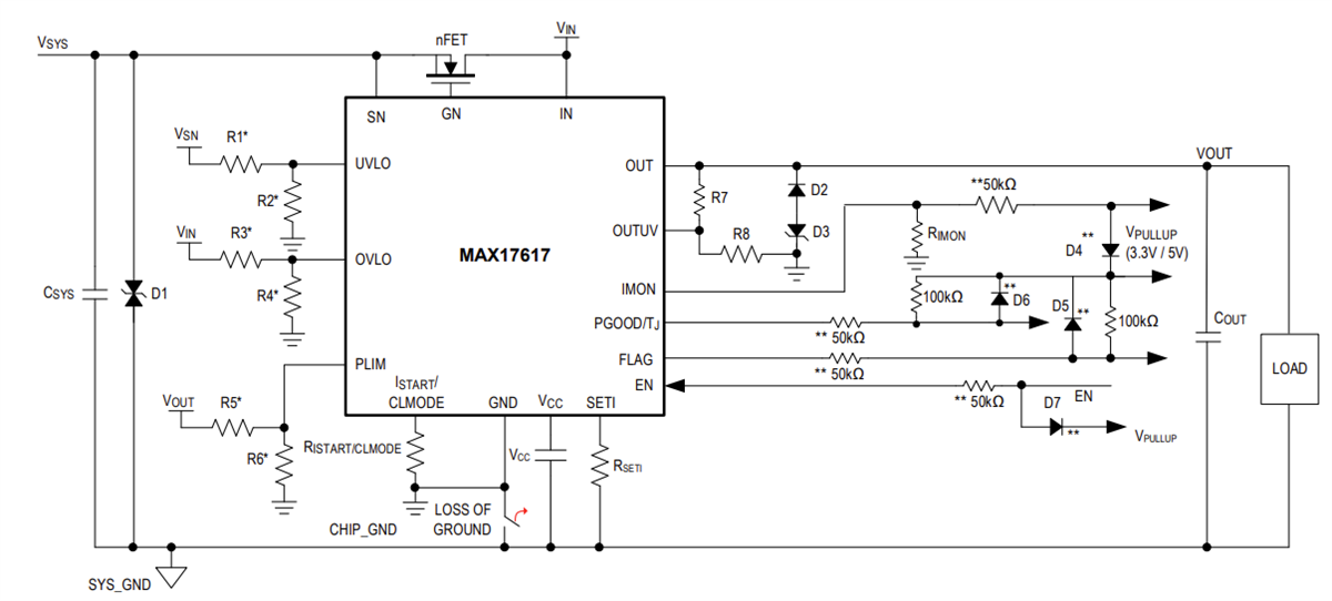
Typical Application Circuit

Application Circuit Diagram - Analog Devices / Maxim Integrated MAX17617 Power Limiters
Published: 2025-12-08 | Updated: 2025-12-23