MEAN WELL DRDN-20/40 & ERDN-20/40 Redundancy Modules
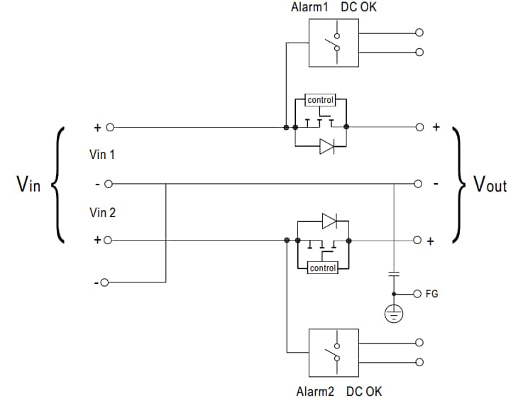
MEAN WELL DRDN-20/40 and ERDN-20/40 Redundancy Modules are used with a backup power supply to improve overall system operation reliability. These modules feature 5V (ERDN20 only) /12V/24V/48V input voltage for selection, support for N+1 and 1+1 redundancy systems, built-in two rails DC input contacts, and a single output. The DRDN-20/40 and ERDN-20/40 modules adopt MOSFET technology to reduce heat loss and the voltage difference between input and output voltages. These modules operate within an ultra-wide -40°C to +80°C temperature range. The DRDN-20/40 and ERDN-20/40 modules are suitable for semiconductor process equipment, industrial control, factory automation, and electromechanical equipment.Features
- Supports 1+1 and N+1 redundancy systems
- 2-channel input and 1-channel output
- Suitable for redundancy operations of 5V/12V/24V/48V systems
- Cooling by free air convection
- Ultra-wide -40°C to +80°C operating temperature range
- Built-in 2-channel DC OK signal and alarm relay contact
Applications
- Industrial control systems
- Semiconductor fabrication equipment
- Factory automation
- Electromechanical apparatus
Block Diagram
View Results ( 12 ) Page
| Part Number | Datasheet | Input Voltage | Output Current-Channel 1 | Mounting Style | Length | Width | Height | Series |
|---|---|---|---|---|---|---|---|---|
| DRDN20-24 | ![]() |
19 V to 29 V | 20 A | DIN Rail Mount | 102 mm (4.016 in) | 32 mm (1.26 in) | 125 mm (4.921 in) | DRDN20 |
| ERDN20-12 | ![]() |
12 VDC | 20 A | Chassis Mount | 99 mm | 82 mm | 36 mm | ERDN20 |
| DRDN20-12 | ![]() |
9 V to 14 V | 20 A | DIN Rail Mount | 102 mm (4.016 in) | 32 mm (1.26 in) | 125 mm (4.921 in) | DRDN20 |
| DRDN20-48 | ![]() |
36 V to 60 V | 20 A | DIN Rail Mount | 102 mm (4.016 in) | 32 mm (1.26 in) | 125 mm (4.921 in) | DRDN20 |
| DRDN40-24 | ![]() |
19 V to 29 V | 40 A | DIN Rail Mount | 100 mm (3.937 in) | 55 mm (2.165 in) | 125 mm (4.921 in) | DRDN40 |
| DRDN40-48 | ![]() |
36 V to 60 V | 40 A | DIN Rail Mount | 100 mm (3.937 in) | 55 mm (2.165 in) | 125 mm (4.921 in) | DRDN40 |
| ERDN20-24 | ![]() |
24 VDC | 20 A | Chassis Mount | 99 mm | 82 mm | 36 mm | ERDN20 |
| ERDN40-12 | ![]() |
12 VDC | 40 A | Chassis Mount | 97 mm | 97 mm | 36 mm | ERDN40 |
| ERDN40-24 | ![]() |
24 VDC | 40 A | Chassis Mount | 97 mm | 97 mm | 36 mm | ERDN40 |
| ERDN40-48 | ![]() |
48 VDC | 40 A | Chassis Mount | 97 mm | 97 mm | 36 mm | ERDN40 |
Published: 2019-10-31
| Updated: 2023-09-08

