onsemi NCP11187A65P45WGEVB Evaluation Board

onsemi NCP11187A65P45WGEVB Evaluation Board is designed for the NCP1118x Switchers. The NCP1118x is a highly enhanced switcher integrating a peak current mode PWM controller employing mWSaver and frequency reduction technology and a highly robust 800V Super-junction II MOSFET.

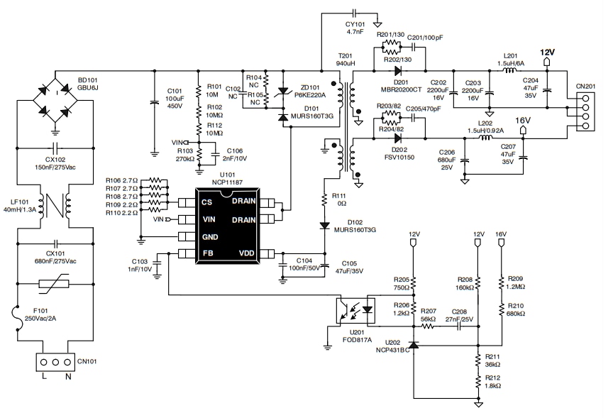
The onsemi NCP11187A65P45WGEVB Evaluation Board offers a 45W isolated flyback converter using the NCP1118x for auxiliary power supplies. The Evaluation Board consists of four parts overall, EMI filter, primary side control, the secondary output, and feedback circuit part.

Features

  • Peak current mode controller integrated 800V SJ-II MOSFET, high voltage start-up, soft-start, and slope compensation
  • mWSaver Technology provides industry’s best-in-class standby power
  • Switching frequency option of 65/100/130kHz
  • Proprietary asynchronous frequency hopping technique for low EMI
  • Programmable constant output power limit for entire input voltage range
  • Precise brown-out protection and Line Over-voltage Protection (LOVP) with hysteresis
  • Current Sense Short Protection (CSSP) and Abnormal Over-Current Protection (AOCP)
  • Thermal Shutdown (TSD) with hysteresis
  • All protections operated by auto-recovery including VCC Under-voltage Lockout (UVLO), Feedback Open-Loop Protection (OLP), VCC Over-
  • Voltage Protection (OVP)

Schematic

Schematic - onsemi NCP11187A65P45WGEVB Evaluation Board

Front View

onsemi NCP11187A65P45WGEVB Evaluation Board

Bottom View

onsemi NCP11187A65P45WGEVB Evaluation Board
Published: 2021-03-03 | Updated: 2022-03-11