Texas Instruments LMR336x0AP-Q1 Synch Step-Down Voltage Converters

Texas Instruments LMR336x0AP-Q1 Synchronous Step-Down Voltage Converters provide excellent efficiency for rugged applications. The Converters drive up to 2A or 3A of load current from an input of up to 36V. The LMR336x0AP-Q1 features high light-load efficiency and output accuracy in a tiny 3mm × 2mm solution size.

The power-good flag and precision enable features, allow flexible and easy-to-use solutions in various applications. The TI LMR336x0AP-Q1 Voltage Converters automatically hold back frequency at light load to improve efficiency. Protection features include thermal shutdown, input under-voltage lockout, cycle-by-cycle current limit, and hiccup shortcircuit protection.

Device integration eliminates most external components and provides a pinout designed for a simple PCB layout. The LMR336x0AP-Q1 is offered in a 12-pin 3mm × 2mm next-generation VQFN package with wettable flanks.

Features

  • AEC-Q100 qualified for automotive applications at –40°C to +125°C, TA Temperature grade 1
  • Functional Safety-Capable Documentation available to aid functional safety system design
  • Configured for rugged automotive applications
    • 3.8V to 36V input voltage range
    • 1V to 24V output voltage range
    • 2A, 3A output current
    • 75mΩ/50mΩ RDS-ON power MOSFETs
    • Peak-current-mode control
    • Short minimum on-time of 68ns
    • 400kHz, 2.1MHz frequency
    • Integrated compensation network
  • Low EMI and switching noise
    • HotRod™ package
    • Parallel input current paths
  • High power conversion at all loads
    • Peak efficiency >95%
    • Low shutdown quiescent current of 5µA
    • Low operating quiescent current of 25µA
  • Create a custom design using the LMR336x0APQ1 with the WEBENCH® Power Designer

Applications

  • Infotainment and cluster
  • Telematics control unit

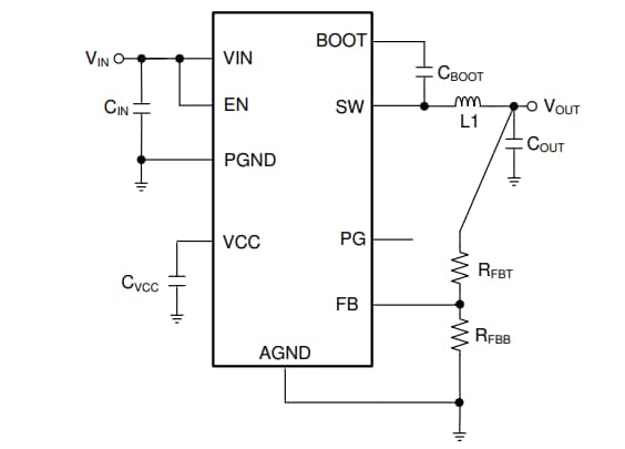
Simplified Schematic

Schematic - Texas Instruments LMR336x0AP-Q1 Synch Step-Down Voltage Converters

Minimum Component Example

Texas Instruments LMR336x0AP-Q1 Synch Step-Down Voltage Converters

Functional Block Diagram

Block Diagram - Texas Instruments LMR336x0AP-Q1 Synch Step-Down Voltage Converters
Published: 2021-07-21 | Updated: 2023-04-03