Texas Instruments TPS562231 Synchronous Step-Down Converters

Texas Instruments TPS562231 Synchronous Step-Down Converters are optimized to operate with minimum external component counts and to achieve a low standby current. The TPS562231 are switch mode power supply (SMPS) devices that employ D-CAP3 mode control, resulting in a fast transient response. The devices support low-equivalent series resistance (ESR) output capacitors, such as specialty polymer and ultra-low ESR ceramic capacitors, with no external compensation components. TPS562231 operates in pulse skip mode (PSM) during light load operation, maintaining high efficiency. The Texas Instruments TPS562231 is offered in a 6-pin 1.6mm × 1.6mm SOT563 (DRL) package and specified from a –40°C to 125°C junction temperature.

Features

  • 2A converter integrated 95mΩ and 55mΩ FETs
  • D-CAP3™ Mode Control with fast transient response
  • 4.5V to 17V input voltage range 
  • 0.6V to 7V output voltage range 
  • Pulse skip mode
  • 850kHz switching frequency
  • Low shutdown current less than 2µA (typical)
  • 2% feedback voltage accuracy (25ºC)
  • Startup from pre-biased output voltage
  • Cycle-by-cycle over the current limit
  • Hiccup-mode over current protection
  • Non-latch UVP and TSD protections
  • 6-pin SOT563 package
  • Precision enable
  • Pin-to-pin compatible with TPS563231

Applications

  • Standard 12V rail supplies
  • Digital TV power supply
  • Embedded systems
  • Networking home terminal
  • Digital set-top box (STB)
  • Surveillance
  • E-Meter

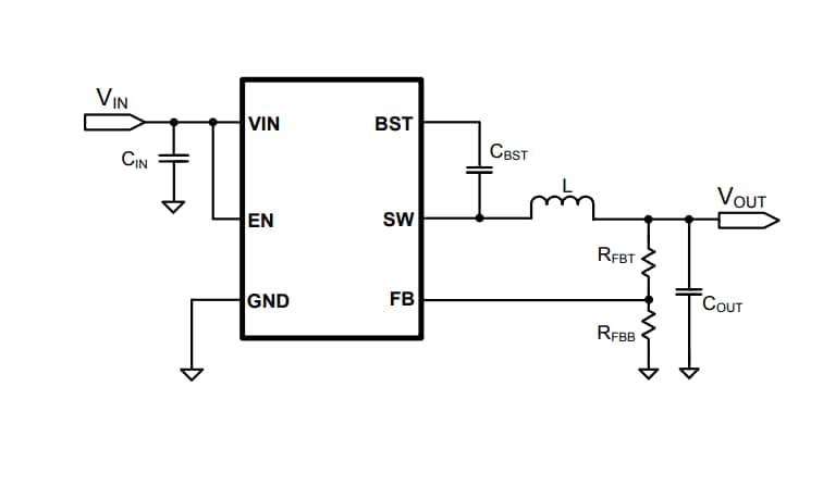
Simplified Schematic

Schematic - Texas Instruments TPS562231 Synchronous Step-Down Converters
Published: 2019-05-02 | Updated: 2023-09-06